【「不欠」是傳雷夫婦之死的硬核】~魁省山寨
蒙城老張-101698 07/05 49724.0/1





【“不欠”是傅雷之死的硬核】
~魁省山寨
图1:照片拍摄于1964年,傅雷坐在卧室靠近露台铁窗处抽烟斗,后面的铁窗也是他最后自尽之处。
「不欠」是傳雷夫婦之死的硬核。
~不欠,不欠民族。
~不欠,不欠國家。
~不欠,不欠社會。
~不欠,不欠鄰居。
~不欠,不欠………。
不欠,連最後離世的火葬費,都交代得清清楚楚,自己付費。化作淸煙,留下肥料,就是不欠你,不欠你們,不欠這個世道 不欠任何人。
惜哉傅雷夫妇。
痛哉傅雷夫妇。
感哉傅雷夫妇。
仰哉傅雷夫妇。
[合十][合十]
🙏🙏
~魁省山寨
傅雷(1908年4月7日—1966年9月3日),字怒安,号怒庵,江苏南汇(现上海市浦东新区)人,中国翻译家、作家、教育家、美术评论家。早年留学法国巴黎大学。他翻译了大量的法文作品,其中包括巴尔扎克、罗曼·罗兰、伏尔泰等名家的著作。文化大革命时受到红卫兵非人的残酷迫害与凌辱…。
1966年9月2日,因不堪红卫兵的殴打、凌辱,傅雷与妻子朱梅馥在上海家中双双上吊自尽。但他们依然保持了优雅,留下的绝笔书里透出两个字:不欠。
傅雷夫妇做出这样的选择,于最后时刻照旧文笔依然,衣着体面,彬彬坦然赴死,这样的风骨,让人敬佩,更是每位中国知识分子学习的楷模!
叶永烈写过《铁骨傅雷》一书,详细介绍过傅雷的死:
傅雷夫妇“用一块浦东土布做的被单上撕下了两个长条,打结,悬在铁窗横框上。他们在地上铺了棉胎,才放上方凳,以免把方凳踢倒时发出声响”,“就这样,傅雷夫妇上吊自尽于铁窗两侧”。
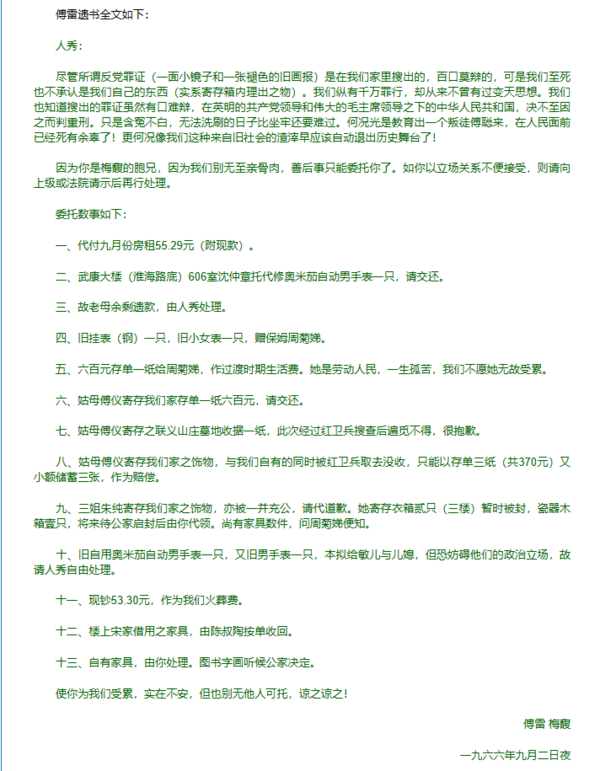
自尽前,傅雷夫妇写下三页遗书,还在一个小信封里装入53.50元,写明这是他们夫妻的火葬费。
叶永烈感叹说,这样长的一篇遗书,在那样的心情之下,竟是一气呵成,“没有一个字是改过的”。
傳雷夫妇遗书写给朱梅馥的胞兄朱人秀——这是他们在上海的唯一亲属了,其中特别交待“现钞53.30元,作为我们的火葬费”。
如果你对“不欠”两字没有颤抖深刻的理解,那么好好看看这样的文字,我相信会有的更深刻的理解。
傅雷妻子朱梅馥出自南汇县惠南镇,她的胞兄朱人秀,是中共地下党, 1949年后,担任上海某局领导。
朱人秀的堂弟朱人俊(1916~1993)也是中共地下党,后参加新四军。在孟良崮战役中,担任华野一纵队炮兵团政委。1957年后在中国科学院南京紫金山天文台任党组书记兼副台长。
朱人秀回忆:
傳氏人家有“天马行空,无所顾忌”的人格特性。
(朱人秀,即《傅雷家书》中提到的“天舅舅”。他是傅雷妻子朱梅馥的胞兄。1949年前,他从事中共地下工作。1949年后,担任上海某局领导。)
我跟傅雷从小就认识。我家在上海南汇县城,他家在南汇县周浦镇。傅雷的母亲,是朱家的表亲。傅雷母亲的娘家,跟我们家是邻居,常来常往。所以,傅雷跟我妹妹朱梅馥,可以说是青梅竹马。朱梅馥生于1913年,比傅雷小5岁。他们结婚的介绍人,是我叔父。
朱梅馥是晏摩氏女校毕业的。这所学校在上海闸北宝兴路,是一所教会学校。在学校里,她学过英语,也学会了弹钢琴,只是琴艺一般罢了。
傅雷小时候在家念四书五经。后来,曾到上海徐汇公学念书,那也是教会学校,要念《圣经》。傅雷对念《圣经》很反感,被开除。于是,考入大同大学附中。
傅雷的性格刚直,看不入眼的事,就要讲,看不惯的,就合不来。后来,他选择闭门译书为职业,恐怕就是这样的原因。
傅雷对教育傅聪,是很花费心血的。他对儿子管教很严。傅聪呢?小时候很聪明,总是不满足于家里的小天地。所以傅雷一出门,他就溜出去玩。
有时候,傅聪弹琴,把小说放在琴上,弹着,弹着,走调了。傅雷听见,就从楼上下来了。
傅雷不会画画,可是对画很有研究;他不会弹琴,却对音乐很内行。他对傅聪弹琴的指法、速度、力度、节奏,都很注意,都能提出意见。他是一个具有很高艺术修养、文学修养和道德修养的人。
傅雷是研究外国文学的,但是他对中国古典文学也有很深的造诣。他把中国古典文学的精华,亲自教给了傅聪。
傅雷被错划为“右派”,加上傅聪出走,他内心很苦闷。组织上要我多去关心他,所以我常去看望他,把党的方针政策以及外国的形势,都讲给他听。
有一次,我去看他,问他有什么要求,他说希望能与傅聪保持通信。
在当时,他们父子,一个是“右派分子”,一个有着“叛国”罪名,会不会准许他们之间通信呢?我向组织上反映了傅雷的要求。后来,得到了组织上的同意,于是傅雷父子之间又开始通信。傅雷在给傅聪的信中,讲为人之道,讲爱国之情,讲艺术修养。傅雷写的信,都叫妻子抄下、留底,可惜在“文革”中被抄掉了。
朱梅馥跟傅雷结婚以后,没有参加过社会上的工作,一直在家帮助傅雷操持家务,抄写文稿。
傅聪出走以后,在英国,台湾方面多次派人邀请他去台湾。傅聪的态度很坚决,一概拒绝,他实行“三不”:“不接见、不表态、不去台。”
傅雷夫妇在“文革”中蒙受冤屈,双双自杀。我接到电话赶去,公安局已在那里验尸了。他们的后事,是我料理的。
1979年,我听说傅聪要回来,非常高兴。我到机场去接他。不巧,那天有雾,飞机晚点。傅聪终于平安地到达了。我把他接到家里。他那次在上海逗留了4天,住在我家。我们一起谈别后的经历,非常兴奋。傅聪的也遗传了傅氏家族的本性“天马行空,无所顾忌”,很直爽,无所不谈。”
在这里我们也要实事求是的说一段关于傅雷的争议,不作评论。据史料记载,全国反右运动时期关于傳雷与徐铸成的往事,这一事件有当事人后人,有当时的工作单位,都有历史真实的记录,我们相信真相都会慢慢浮出水面大百于天下。
一,1957年反右运动,傅雷揭发了对他有恩的文汇报总编徐铸成,让徐铸成被打成了右派……。
二,徐事后知道是傅雷揭发的他,心里很不舒服,然后向组织交上了他和傅雷的书信,最后傅雷也于1958年被打成右派。
“唯有肉体静止,精神的活动才最圆满。” 如傅雷这样的中国文化人,是一个大写的文化人。他懂文学,懂音乐,也懂绘画,他是一个那么认真的人,是一个那么忠于自己理想的人。

